刑法修正案十一全文內容
發表時間:2022-12-30 09:02:23 來源:刑事律師網 閱讀: 4509次今天南京刑事律師網的南京刑事律師帶來主題是關于:刑法修正案十一全文內容,希望能幫助大家。
中華人民共和國刑法 修正案(十一)
(2020年12月26日第十三屆全國人民代表大會常務委員會第二十四次會議通過)
一、將刑法第十七條修改為:“已滿十六周歲的人犯罪,應當負刑事責任。 “已滿十四周歲不滿十六周歲的人,犯故意殺人、故意傷害致人重傷或者死亡、強奸、搶劫、販賣毒品、放火、爆炸、投放危險物質罪的,應當負刑事責任。 “已滿十二周歲不滿十四周歲的人,犯故意殺人、故意傷害罪,致人死亡或者以特別殘忍手段致人重傷造成嚴重殘疾,情節惡劣,經最高人民檢察院核準追訴的,應當負刑事責任。 “對依照前三款規定追究刑事責任的不滿十八周歲的人,應當從輕或者減輕處罰。 “因不滿十六周歲不予刑事處罰的,責令其父母或者其他監護人加以管教;在必要的時候,依法進行專門矯治教育。”
二、在刑法第一百三十三條之一后增加一條,作為第 一百三十三條之二:“對行駛中的公共交通工具的駕駛人員使用暴力或者搶控駕駛操縱裝置,干擾公共交通工具正常行駛,危及公共安全的,處一年以下有期徒刑、拘役或者管制,并處或者單處罰金。 “前款規定的駕駛人員在行駛的公共交通工具上擅離職守,與他人互毆或者毆打他人,危及公共安全的,依照前款的規定處罰。 “有前兩款行為,同時構成其他犯罪的,依照處罰較重的規定定罪處罰。”
三、將刑法第一百三十四條第二款修改為:“強令他人違章冒險作業,或者明知存在重大事故隱患而不排除,仍冒險組織作業,因而發生重大傷亡事故或者造成其他嚴重后果的,處五年以下有期徒刑或者拘役;情節特別惡劣的,處五年以上有期徒刑。”
四、在刑法第一百三十四條后增加一條,作為第 一百三十四條之一:“在生產、作業中違反有關安全管理的規定,有下列情形之一,具有發生重大傷亡事故或者其他嚴重后果的現實危險的,處一年以下有期徒刑、拘役或者管制: “(一)關閉、破壞直接關系生產安全的監控、報警、防護、救生設備、設施,或者篡改、隱瞞、銷毀其相關數據、信息的; “(二)因存在重大事故隱患被依法責令停產停業、停止施工、停止使用有關設備、設施、場所或者立即采取排除危險的整改措施,而拒不執行的; “(三)涉及安全生產的事項未經依法批準或者許可,擅自從事礦山開采、金屬冶煉、建筑施工,以及危險物品生產、經營、儲存等高度危險的生產作業活動的。”
五、將刑法第一百四十一條修改為:“生產、銷售假藥的,處三年以下有期徒刑或者拘役,并處罰金;對人體健康造成嚴重危害或者有其他嚴重情節的,處三年以上十年以下有期徒刑,并處罰金;致人死亡或者有其他特別嚴重情節的,處十年以上有期徒刑、無期徒刑或者死刑,并處罰金或者沒收財產。 “藥品使用單位的人員明知是假藥而提供給他人使用的,依照前款的規定處罰。”
六、將刑法第一百四十二條修改為:“生產、銷售劣藥,對人體健康造成嚴重危害的,處三年以上十年以下有期徒刑,并處罰金;后果特別嚴重的,處十年以上有期徒刑或者無期徒刑,并處罰金或者沒收財產。 “藥品使用單位的人員明知是劣藥而提供給他人使用的,依照前款的規定處罰。”
七、在刑法第一百四十二條后增加一條,作為第 一百四十二條之一:“違反藥品管理法規,有下列情形之一,足以嚴重危害人體健康的,處三年以下有期徒刑或者拘役,并處或者單處罰金;對人體健康造成嚴重危害或者有其他嚴重情節的,處三年以上七年以下有期徒刑,并處罰金: “(一)生產、銷售國務院藥品監督管理部門禁止使用的藥品的; “(二)未取得藥品相關批準證明文件生產、進口藥品或者明知是上述藥品而銷售的; “(三)藥品申請注冊中提供虛假的證明、數據、資料、樣品或者采取其他欺騙手段的; “(四)編造生產、檢驗記錄的。 “有前款行為,同時又構成本法第一百四十一條、第一百四十二條規定之罪或者其他犯罪的,依照處罰較重的規定定罪處罰。”
八、將刑法第一百六十條修改為:“在招股說明書、認股書、公司、企業債券募集辦法等發行文件中隱瞞重要事實或者編造重大虛假內容,發行股票或者公司、企業債券、存托憑證或者國務院依法認定的其他證券,數額巨大、后果嚴重或者有其他嚴重情節的,處五年以下有期徒刑或者拘役,并處或者單處罰金;數額特別巨大、后果特別嚴重或者有其他特別嚴重情節的,處五年以上有期徒刑,并處罰金。 “控股股東、實際控制人組織、指使實施前款行為的,處五年以下有期徒刑或者拘役,并處或者單處非法募集資金金額百分之二十以上一倍以下罰金;數額特別巨大、后果特別嚴重或者有其他特別嚴重情節的,處五年以上有期徒刑,并處非法募集資金金額百分之二十以上一倍以下罰金。 “單位犯前兩款罪的,對單位判處非法募集資金金額百分之二十以上一倍以下罰金,并對其直接負責的主管人員和其他直接責任人員,依照第一款的規定處罰。”
九、將刑法第一百六十一條修改為:“依法負有信息披露義務的公司、企業向股東和社會公眾提供虛假的或者隱瞞重要事實的財務會計報告,或者對依法應當披露的其他重要信息不按照規定披露,嚴重損害股東或者其他人利益,或者有其他嚴重情節的,對其直接負責的主管人員和其他直接責任人員,處五年以下有期徒刑或者拘役,并處或者單處罰金;情節特別嚴重的,處五年以上十年以下有期徒刑,并處罰金。 “前款規定的公司、企業的控股股東、實際控制人實施或者組織、指使實施前款行為的,或者隱瞞相關事項導致前款規定的情形發生的,依照前款的規定處罰。 “犯前款罪的控股股東、實際控制人是單位的,對單位判處罰金,并對其直接負責的主管人員和其他直接責任人員,依照第一款的規定處罰。”
十、將刑法第一百六十三條第一款修改為:“公司、企業或者其他單位的工作人員,利用職務上的便利,索取他人財物或者非法收受他人財物,為他人謀取利益,數額較大的,處三年以下有期徒刑或者拘役,并處罰金;數額巨大或者有其他嚴重情節的,處三年以上十年以下有期徒刑,并處罰金;數額特別巨大或者有其他特別嚴重情節的,處十年以上有期徒刑或者無期徒刑,并處罰金。”
十一、將刑法第一百七十五條之一第一款修改為:“以欺騙手段取得銀行或者其他金融機構貸款、票據承兌、信用證、保函等,給銀行或者其他金融機構造成重大損失的,處三年以下有期徒刑或者拘役,并處或者單處罰金;給銀行或者其他金融機構造成特別重大損失或者有其他特別嚴重情節的,處三年以上七年以下有期徒刑,并處罰金。”
十二、將刑法第一百七十六條修改為:“非法吸收公眾存款或者變相吸收公眾存款,擾亂金融秩序的,處三年以下有期徒刑或者拘役,并處或者單處罰金;數額巨大或者有其他嚴重情節的,處三年以上十年以下有期徒刑,并處罰金;數額特別巨大或者有其他特別嚴重情節的,處十年以上有期徒刑,并處罰金。 “單位犯前款罪的,對單位判處罰金,并對其直接負責的主管人員和其他直接責任人員,依照前款的規定處罰。 “有前兩款行為,在提起公訴前積極退贓退賠,減少損害結果發生的,可以從輕或者減輕處罰。”
十三、將刑法第一百八十二條第一款修改為:“有下列情形之一,操縱證券、期貨市場,影響證券、期貨交易價格或者證券、期貨交易量,情節嚴重的,處五年以下有期徒刑或者拘役,并處或者單處罰金;情節特別嚴重的,處五年以上十年以下有期徒刑,并處罰金: “(一)單獨或者合謀,集中資金優勢、持股或者持倉優勢或者利用信息優勢聯合或者連續買賣的; “(二)與他人串通,以事先約定的時間、價格和方式相互進行證券、期貨交易的; “(三)在自己實際控制的帳戶之間進行證券交易,或者以自己為交易對象,自買自賣期貨合約的; “(四)不以成交為目的,頻繁或者大量申報買入、賣出證券、期貨合約并撤銷申報的; “(五)利用虛假或者不確定的重大信息,誘導投資者進行證券、期貨交易的; “(六)對證券、證券發行人、期貨交易標的公開作出評價、預測或者投資建議,同時進行反向證券交易或者相關期貨交易的; “(七)以其他方法操縱證券、期貨市場的。”
十四、將刑法第一百九十一條修改為:“為掩飾、隱瞞毒品犯罪、黑社會性質的組織犯罪、恐怖活動犯罪、走私犯罪、貪污賄賂犯罪、破壞金融管理秩序犯罪、金融詐騙犯罪的所得及其產生的收益的來源和性質,有下列行為之一的,沒收實施以上犯罪的所得及其產生的收益,處五年以下有期徒刑或者拘役,并處或者單處罰金;情節嚴重的,處五年以上十年以下有期徒刑,并處罰金: “(一)提供資金帳戶的; “(二)將財產轉換為現金、金融票據、有價證券的; “(三)通過轉帳或者其他支付結算方式轉移資金的; “(四)跨境轉移資產的; “(五)以其他方法掩飾、隱瞞犯罪所得及其收益的來源和性質的。 “單位犯前款罪的,對單位判處罰金,并對其直接負責的主管人員和其他直接責任人員,依照前款的規定處罰。”
十五、將刑法第一百九十二條修改為:“以非法占有為目的,使用詐騙方法非法集資,數額較大的,處三年以上七年以下有期徒刑,并處罰金;數額巨大或者有其他嚴重情節的,處七年以上有期徒刑或者無期徒刑,并處罰金或者沒收財產。 “單位犯前款罪的,對單位判處罰金,并對其直接負責的主管人員和其他直接責任人員,依照前款的規定處罰。”
十六、將刑法第二百條修改為:“單位犯本節第 一百九十四條、第 一百九十五條規定之罪的,對單位判處罰金,并對其直接負責的主管人員和其他直接責任人員,處五年以下有期徒刑或者拘役,可以并處罰金;數額巨大或者有其他嚴重情節的,處五年以上十年以下有期徒刑,并處罰金;數額特別巨大或者有其他特別嚴重情節的,處十年以上有期徒刑或者無期徒刑,并處罰金。”
十七、將刑法第二百一十三條修改為:“未經注冊商標所有人許可,在同一種商品、服務上使用與其注冊商標相同的商標,情節嚴重的,處三年以下有期徒刑,并處或者單處罰金;情節特別嚴重的,處三年以上十年以下有期徒刑,并處罰金。”
查看本條變遷
十八、將刑法第二百一十四條修改為:“銷售明知是假冒注冊商標的商品,違法所得數額較大或者有其他嚴重情節的,處三年以下有期徒刑,并處或者單處罰金;違法所得數額巨大或者有其他特別嚴重情節的,處三年以上十年以下有期徒刑,并處罰金。”
十九、將刑法第二百一十五條修改為:“偽造、擅自制造他人注冊商標標識或者銷售偽造、擅自制造的注冊商標標識,情節嚴重的,處三年以下有期徒刑,并處或者單處罰金;情節特別嚴重的,處三年以上十年以下有期徒刑,并處罰金。”
二十、將刑法第二百一十七條修改為:“以營利為目的,有下列侵犯著作權或者與著作權有關的權利的情形之一,違法所得數額較大或者有其他嚴重情節的,處三年以下有期徒刑,并處或者單處罰金;違法所得數額巨大或者有其他特別嚴重情節的,處三年以上十年以下有期徒刑,并處罰金: “(一)未經著作權人許可,復制發行、通過信息網絡向公眾傳播其文字作品、音樂、美術、視聽作品、計算機軟件及法律、行政法規規定的其他作品的; “(二)出版他人享有專有出版權的圖書的; “(三)未經錄音錄像制作者許可,復制發行、通過信息網絡向公眾傳播其制作的錄音錄像的; “(四)未經表演者許可,復制發行錄有其表演的錄音錄像制品,或者通過信息網絡向公眾傳播其表演的; “(五)制作、出售假冒他人署名的美術作品的; “(六)未經著作權人或者與著作權有關的權利人許可,故意避開或者破壞權利人為其作品、錄音錄像制品等采取的保護著作權或者與著作權有關的權利的技術措施的。”
二十一、將刑法第二百一十八條修改為:“以營利為目的,銷售明知是本法第 二百一十七條規定的侵權復制品,違法所得數額巨大或者有其他嚴重情節的,處五年以下有期徒刑,并處或者單處罰金。”
查看本條變遷
二十二、將刑法第二百一十九條修改為:“有下列侵犯商業秘密行為之一,情節嚴重的,處三年以下有期徒刑,并處或者單處罰金;情節特別嚴重的,處三年以上十年以下有期徒刑,并處罰金: “(一)以盜竊、賄賂、欺詐、脅迫、電子侵入或者其他不正當手段獲取權利人的商業秘密的; “(二)披露、使用或者允許他人使用以前項手段獲取的權利人的商業秘密的; “(三)違反保密義務或者違反權利人有關保守商業秘密的要求,披露、使用或者允許他人使用其所掌握的商業秘密的。 “明知前款所列行為,獲取、披露、使用或者允許他人使用該商業秘密的,以侵犯商業秘密論。 “本條所稱權利人,是指商業秘密的所有人和經商業秘密所有人許可的商業秘密使用人。”
二十三、在刑法第二百一十九條后增加一條,作為第 二百一十九條之一:“為境外的機構、組織、人員竊取、刺探、收買、非法提供商業秘密的,處五年以下有期徒刑,并處或者單處罰金;情節嚴重的,處五年以上有期徒刑,并處罰金。”
二十四、將刑法第二百二十條修改為:“單位犯本節第 二百一十三條至第 二百一十九條之一規定之罪的,對單位判處罰金,并對其直接負責的主管人員和其他直接責任人員,依照本節各該條的規定處罰。”
二十五、將刑法第二百二十九條修改為:“承擔資產評估、驗資、驗證、會計、審計、法律服務、保薦、安全評價、環境影響評價、環境監測等職責的中介組織的人員故意提供虛假證明文件,情節嚴重的,處五年以下有期徒刑或者拘役,并處罰金;有下列情形之一的,處五年以上十年以下有期徒刑,并處罰金: “(一)提供與證券發行相關的虛假的資產評估、會計、審計、法律服務、保薦等證明文件,情節特別嚴重的; “(二)提供與重大資產交易相關的虛假的資產評估、會計、審計等證明文件,情節特別嚴重的; “(三)在涉及公共安全的重大工程、項目中提供虛假的安全評價、環境影響評價等證明文件,致使公共財產、國家和人民利益遭受特別重大損失的。 “有前款行為,同時索取他人財物或者非法收受他人財物構成犯罪的,依照處罰較重的規定定罪處罰。 “第一款規定的人員,嚴重不負責任,出具的證明文件有重大失實,造成嚴重后果的,處三年以下有期徒刑或者拘役,并處或者單處罰金。”
二十六、將刑法第二百三十六條修改為:“以暴力、脅迫或者其他手段強奸婦女的,處三年以上十年以下有期徒刑。 “奸淫不滿十四周歲的幼女的,以強奸論,從重處罰。 “強奸婦女、奸淫幼女,有下列情形之一的,處十年以上有期徒刑、無期徒刑或者死刑: “(一)強奸婦女、奸淫幼女情節惡劣的; “(二)強奸婦女、奸淫幼女多人的; “(三)在公共場所當眾強奸婦女、奸淫幼女的; “(四)二人以上輪奸的; “(五)奸淫不滿十周歲的幼女或者造成幼女傷害的; “(六)致使被害人重傷、死亡或者造成其他嚴重后果的。”
二十七、在刑法第二百三十六條后增加一條,作為第 二百三十六條之一:“對已滿十四周歲不滿十六周歲的未成年女性負有監護、收養、看護、教育、醫療等特殊職責的人員,與該未成年女性發生性關系的,處三年以下有期徒刑;情節惡劣的,處三年以上十年以下有期徒刑。 “有前款行為,同時又構成本法第二百三十六條規定之罪的,依照處罰較重的規定定罪處罰。”
二十八、將刑法第二百三十七條第三款修改為:“猥褻兒童的,處五年以下有期徒刑;有下列情形之一的,處五年以上有期徒刑: “(一)猥褻兒童多人或者多次的; “(二)聚眾猥褻兒童的,或者在公共場所當眾猥褻兒童,情節惡劣的; “(三)造成兒童傷害或者其他嚴重后果的; “(四)猥褻手段惡劣或者有其他惡劣情節的。”
二十九、將刑法第二百七十一條第一款修改為:“公司、企業或者其他單位的工作人員,利用職務上的便利,將本單位財物非法占為己有,數額較大的,處三年以下有期徒刑或者拘役,并處罰金;數額巨大的,處三年以上十年以下有期徒刑,并處罰金;數額特別巨大的,處十年以上有期徒刑或者無期徒刑,并處罰金。”
三十、將刑法第二百七十二條修改為:“公司、企業或者其他單位的工作人員,利用職務上的便利,挪用本單位資金歸個人使用或者借貸給他人,數額較大、超過三個月未還的,或者雖未超過三個月,但數額較大、進行營利活動的,或者進行非法活動的,處三年以下有期徒刑或者拘役;挪用本單位資金數額巨大的,處三年以上七年以下有期徒刑;數額特別巨大的,處七年以上有期徒刑。 “國有公司、企業或者其他國有單位中從事公務的人員和國有公司、企業或者其他國有單位委派到非國有公司、企業以及其他單位從事公務的人員有前款行為的,依照本法第三百八十四條的規定定罪處罰。 “有第一款行為,在提起公訴前將挪用的資金退還的,可以從輕或者減輕處罰。其中,犯罪較輕的,可以減輕或者免除處罰。”
三十一、將刑法第二百七十七條第五款修改為:“暴力襲擊正在依法執行職務的人民警察的,處三年以下有期徒刑、拘役或者管制;使用槍支、管制刀具,或者以駕駛機動車撞擊等手段,嚴重危及其人身安全的,處三年以上七年以下有期徒刑。”
三十二、在刑法第二百八十條之一后增加一條,作為第 二百八十條之二:“盜用、冒用他人身份,頂替他人取得的高等學歷教育入學資格、公務員錄用資格、就業安置待遇的,處三年以下有期徒刑、拘役或者管制,并處罰金。 “組織、指使他人實施前款行為的,依照前款的規定從重處罰。 “國家工作人員有前兩款行為,又構成其他犯罪的,依照數罪并罰的規定處罰。”
三十三、在刑法第二百九十一條之一后增加一條,作為第 二百九十一條之二:“從建筑物或者其他高空拋擲物品,情節嚴重的,處一年以下有期徒刑、拘役或者管制,并處或者單處罰金。 “有前款行為,同時構成其他犯罪的,依照處罰較重的規定定罪處罰。”
三十四、在刑法第二百九十三條后增加一條,作為第 二百九十三條之一:“有下列情形之一,催收高利放貸等產生的非法債務,情節嚴重的,處三年以下有期徒刑、拘役或者管制,并處或者單處罰金: “(一)使用暴力、脅迫方法的; “(二)限制他人人身自由或者侵入他人住宅的; “(三)恐嚇、跟蹤、騷擾他人的。”
三十五、在刑法第二百九十九條后增加一條,作為第 二百九十九條之一:“侮辱、誹謗或者以其他方式侵害英雄烈士的名譽、榮譽,損害社會公共利益,情節嚴重的,處三年以下有期徒刑、拘役、管制或者剝奪政治權利。”
三十六、將刑法第三百零三條修改為:“以營利為目的,聚眾賭博或者以賭博為業的,處三年以下有期徒刑、拘役或者管制,并處罰金。 “開設賭場的,處五年以下有期徒刑、拘役或者管制,并處罰金;情節嚴重的,處五年以上十年以下有期徒刑,并處罰金。 “組織中華人民共和國公民參與國(境)外賭博,數額巨大或者有其他嚴重情節的,依照前款的規定處罰。”
三十七、將刑法第三百三十條第一款修改為:“違反 傳染病防治法 的規定,有下列情形之一,引起甲類傳染病以及依法確定采取甲類傳染病預防、控制措施的傳染病傳播或者有傳播嚴重危險的,處三年以下有期徒刑或者拘役;后果特別嚴重的,處三年以上七年以下有期徒刑: “(一)供水單位供應的飲用水不符合國家規定的衛生標準的; “(二)拒絕按照疾病預防控制機構提出的衛生要求,對傳染病病原體污染的污水、污物、場所和物品進行消毒處理的; “(三)準許或者縱容傳染病病人、病原攜帶者和疑似傳染病病人從事國務院衛生行政部門規定禁止從事的易使該傳染病擴散的工作的; “(四)出售、運輸疫區中被傳染病病原體污染或者可能被傳染病病原體污染的物品,未進行消毒處理的; “(五)拒絕執行縣級以上人民政府、疾病預防控制機構依照 傳染病防治法 提出的預防、控制措施的。”
三十八、在刑法第三百三十四條后增加一條,作為第 三百三十四條之一:“違反國家有關規定,非法采集我國人類遺傳資源或者非法運送、郵寄、攜帶我國人類遺傳資源材料出境,危害公眾健康或者社會公共利益,情節嚴重的,處三年以下有期徒刑、拘役或者管制,并處或者單處罰金;情節特別嚴重的,處三年以上七年以下有期徒刑,并處罰金。”
三十九、在刑法第三百三十六條后增加一條,作為第 三百三十六條之一:“將基因編輯、克隆的人類胚胎植入人體或者動物體內,或者將基因編輯、克隆的動物胚胎植入人體內,情節嚴重的,處三年以下有期徒刑或者拘役,并處罰金;情節特別嚴重的,處三年以上七年以下有期徒刑,并處罰金。”
四十、將刑法第三百三十八條修改為:“違反國家規定,排放、傾倒或者處置有放射性的廢物、含傳染病病原體的廢物、有毒物質或者其他有害物質,嚴重污染環境的,處三年以下有期徒刑或者拘役,并處或者單處罰金;情節嚴重的,處三年以上七年以下有期徒刑,并處罰金;有下列情形之一的,處七年以上有期徒刑,并處罰金: “(一)在飲用水水源保護區、自然保護地核心保護區等依法確定的重點保護區域排放、傾倒、處置有放射性的廢物、含傳染病病原體的廢物、有毒物質,情節特別嚴重的; “(二)向國家確定的重要江河、湖泊水域排放、傾倒、處置有放射性的廢物、含傳染病病原體的廢物、有毒物質,情節特別嚴重的; “(三)致使大量永久基本農田基本功能喪失或者遭受永久性破壞的; “(四)致使多人重傷、嚴重疾病,或者致人嚴重殘疾、死亡的。 “有前款行為,同時構成其他犯罪的,依照處罰較重的規定定罪處罰。”
四十一、在刑法第三百四十一條中增加一款作為第三款:“違反野生動物保護管理法規,以食用為目的非法獵捕、收購、運輸、出售第一款規定以外的在野外環境自然生長繁殖的陸生野生動物,情節嚴重的,依照前款的規定處罰。”
四十二、在刑法第三百四十二條后增加一條,作為第 三百四十二條之一:“違反自然保護地管理法規,在國家公園、國家級自然保護區進行開墾、開發活動或者修建建筑物,造成嚴重后果或者有其他惡劣情節的,處五年以下有期徒刑或者拘役,并處或者單處罰金。 “有前款行為,同時構成其他犯罪的,依照處罰較重的規定定罪處罰。”
四十三、在刑法第三百四十四條后增加一條,作為第 三百四十四條之一:“違反國家規定,非法引進、釋放或者丟棄外來入侵物種,情節嚴重的,處三年以下有期徒刑或者拘役,并處或者單處罰金。”
四十四、在刑法第三百五十五條后增加一條,作為第 三百五十五條之一:“引誘、教唆、欺騙運動員使用興奮劑參加國內、國際重大體育競賽,或者明知運動員參加上述競賽而向其提供興奮劑,情節嚴重的,處三年以下有期徒刑或者拘役,并處罰金。 “組織、強迫運動員使用興奮劑參加國內、國際重大體育競賽的,依照前款的規定從重處罰。”
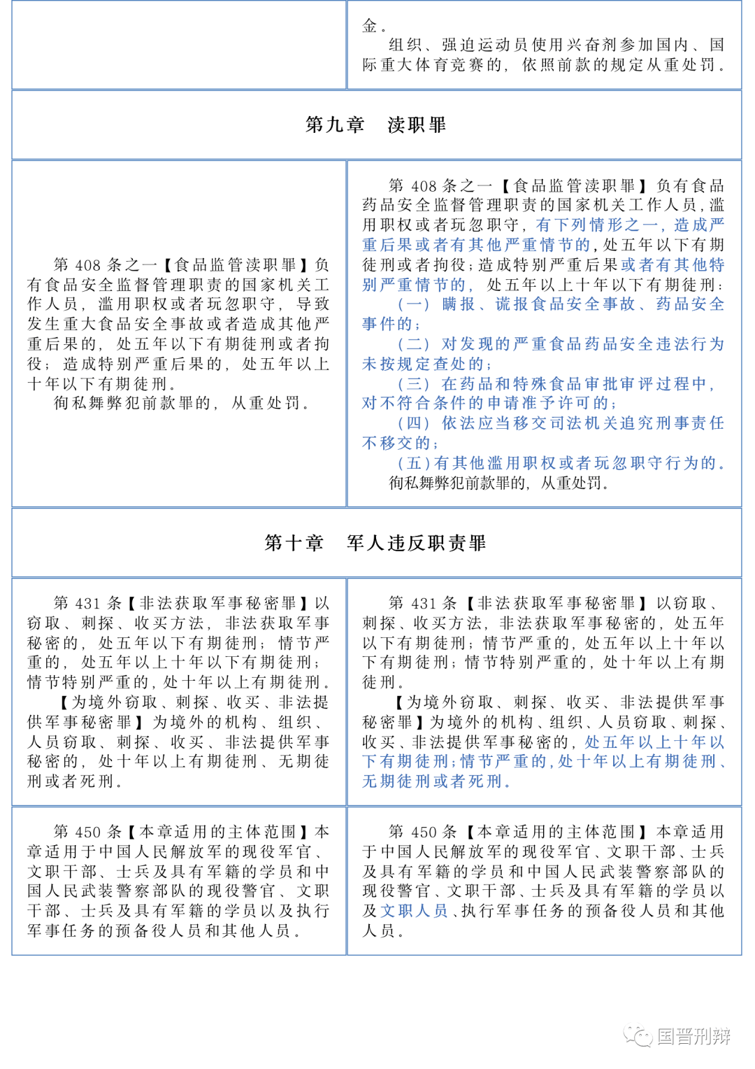
四十五、將刑法第四百零八條之一第一款修改為:“負有食品藥品安全監督管理職責的國家機關工作人員,濫用職權或者玩忽職守,有下列情形之一,造成嚴重后果或者有其他嚴重情節的,處五年以下有期徒刑或者拘役;造成特別嚴重后果或者有其他特別嚴重情節的,處五年以上十年以下有期徒刑: “(一)瞞報、謊報食品安全事故、藥品安全事件的; “(二)對發現的嚴重食品藥品安全違法行為未按規定查處的; “(三)在藥品和特殊食品審批審評過程中,對不符合條件的申請準予許可的; “(四)依法應當移交司法機關追究刑事責任不移交的; “(五)有其他濫用職權或者玩忽職守行為的。”
四十六、將刑法第四百三十一條第二款修改為:“為境外的機構、組織、人員竊取、刺探、收買、非法提供軍事秘密的,處五年以上十年以下有期徒刑;情節嚴重的,處十年以上有期徒刑、無期徒刑或者死刑。”
四十七、將刑法第四百五十條修改為:“本章適用于中國人民解放軍的現役軍官、文職干部、士兵及具有軍籍的學員和中國人民武裝警察部隊的現役警官、文職干部、士兵及具有軍籍的學員以及文職人員、執行軍事任務的預備役人員和其他人員。”
四十八、本修正案自2021年3月1日起施行。
《刑法修正案(十一)》新舊條文對照














以上就是關于:刑法修正案十一全文內容的內容,如有其他疑惑,可以隨時咨詢專業刑事律師團隊為您答疑解惑!



